
(来源:中关村智慧城市信息化产业联盟)
SCIIA ]article_adlist-->在经济发展新征程中,专精特新中小企业成为推动产业升级、促进创新发展的关键力量。2025年已过大半,下半年专精特新中小企业申报工作备受瞩目。各地陆续公布申报时间,这关系到众多中小企业能否踏上专精特新发展的“快车道”,获得政策支持与资源倾斜。想了解具体申报时间安排,以便及时布局、精准申报?且看以下详细总结。
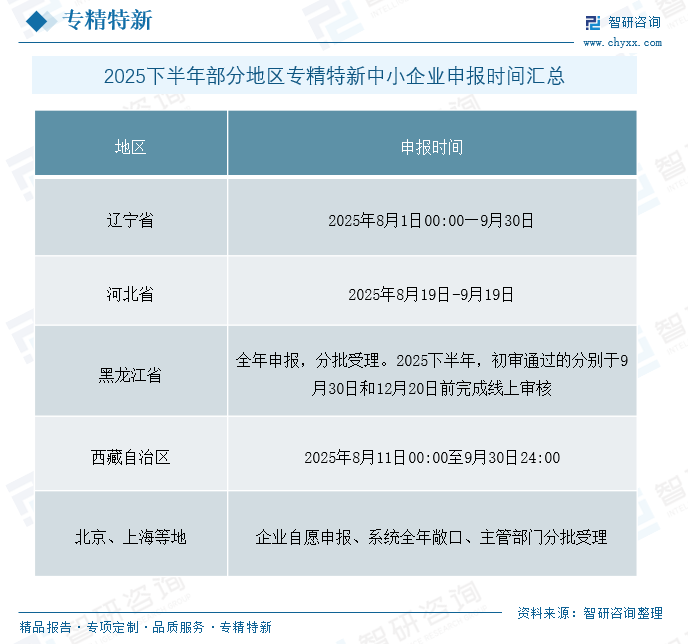
辽宁省申报窗口于2025年8月1日00:00正式开启,截止时间为9月30日,企业可在此期间完成线上申报准备与提交。河北省申报周期相对集中,定为8月19日至9月19日,为期一个月,需注意在规定时段内完成材料上传与审核对接。
西藏自治区申报时间与辽宁省截止日一致,自8月11日00:00起至9月30日24:00结束,企业需预留充足时间完善申报材料。黑龙江省则实行全年申报、分批受理机制,2025下半年将分两批完成线上审核,初审通过企业需分别在9月30日、12月20日前完成后续审核流程,为企业提供更灵活的申报时间选择。
北京市专精特新中小企业评价和认定,采取企业自愿申报、系统全年敞口、主管部门季度评价的方式,每季度首日0:00-末日24:00为一个申报周期。上海同样落实“全年申报、分批受理”机制,各区中小企业主管部门根据评价标准,对企业申报信息和相关佐证材料进行审核、实地抽查,审核通过的应分别于3月31日、6月30日、9月30日和11月30日前向市经济信息化委推荐。
2025下半年部分地区专精特新中小企业申报时间汇总

根据2025年5月30日工信部发布的《新一轮第二批支持专精特新中小企业高质量发展工作2025年拟支持各省企业数量》,本次共计支持企业数量1241家。从公示名单看,2025年共获批1241家,相比2024年净增202家,增幅19.4%,总数较去年有较大提升,这也表明国家在持续加大对“专精特新”企业的扶持力度。
✦
End
✦ ]article_adlist-->
征集通知 | 第五十四批“数字化转型 新基建产品与服务认定”机构申报
]article_adlist-->
]article_adlist-->170亿!武汉车路云项目获批,有望列入国家“两重”建设——“车路云”持续升温
]article_adlist-->
人工智能行业深度:行业格局、市场前景、产业链及相关企业深度梳理
]article_adlist-->
一网统管是什么?怎么建?附10个经典案例
]article_adlist-->联盟简介 /Profile/
中关村智慧城市信息化产业联盟(ZhongGuanCun Smarter City Information Industry Alliance ,简称SCIIA)是成立于2015年,具有独立法人资格活动地域为全国的4A级社会组织,现有成员单位涵盖国内外智慧城市领域科研、制备、应用、检测和服务等方面的知名机构、大学、企事业单位。
联盟主要业务包括——
SCIIA旨在全球范围内开展智慧城市有关合作,加速扩大产业集聚,积极致力于绿色数字中国和未来智慧社会的新型基础设施建设,打造国际化的高质量智慧城市产业生态圈。
]article_adlist-->
]article_adlist-->
在看你就赞赞我!

海量资讯、精准解读,尽在新浪财经APP
诚多网配资提示:文章来自网络,不代表本站观点。